2025年10月22日,我校足球賽直播
赵峰教授团队联合北京航空航天大学、北京大学及中国科学院自动化研究所多家单位在《Science Advances》发表了题为“Mechanical contribution of germ cell specification in Arabidopsis anthers”的最新原创研究成果。

在多细胞生物中,生殖细胞的准确形成是生命延续的基础。植物中,生殖细胞由体细胞前体分化而来,其过程受到严格的遗传和生化信号调控。然而,除了已知的基因和激素等因素外,物理性的机械力是否以及如何影响生殖细胞的分化,一直是一个未被深入探索的谜题。
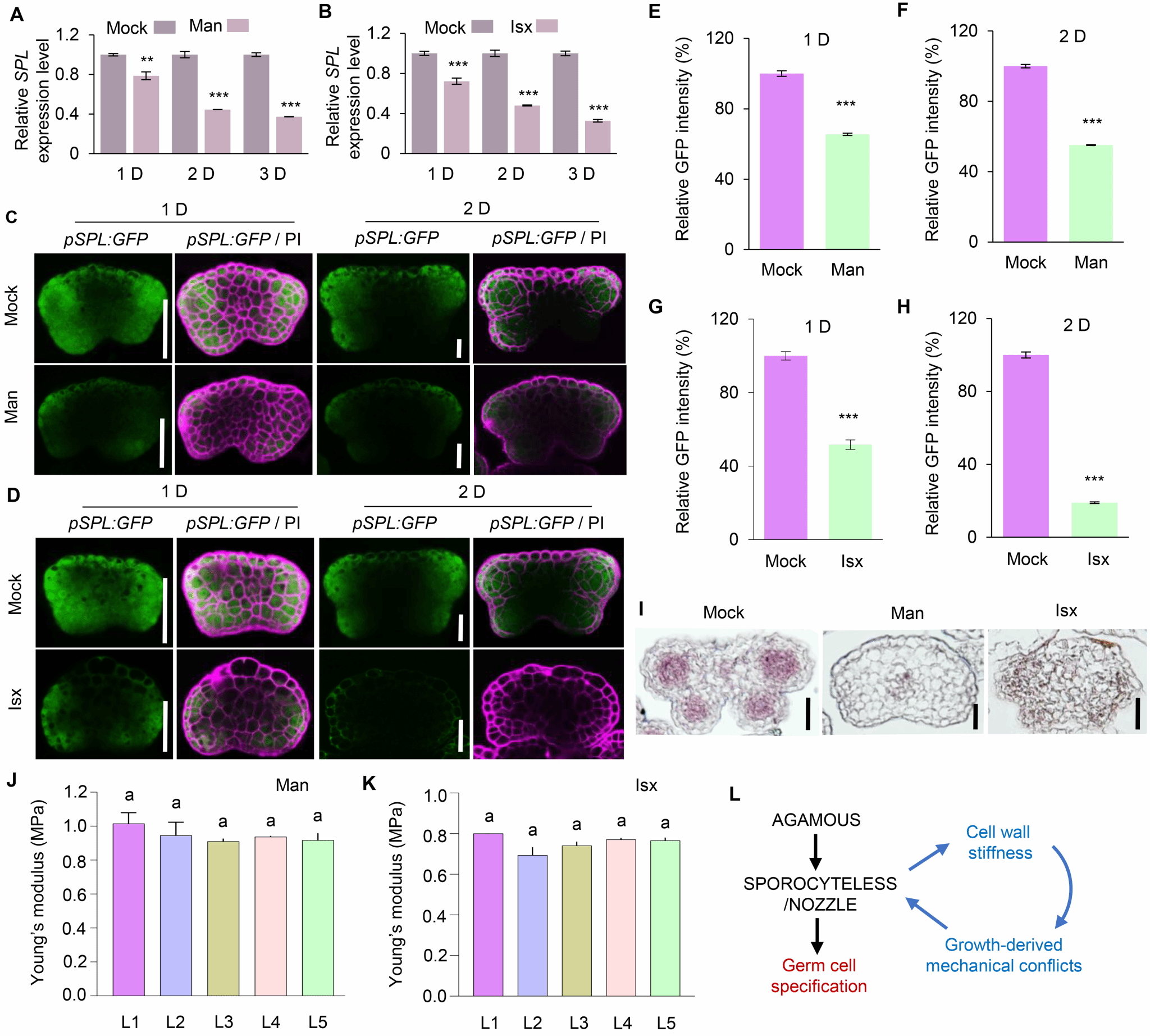
该研究中,研究者通过四维活体成像、原子力显微镜、布里渊显微镜等多种先进的力学测量与细胞生物学技术发现雄性生殖细胞诞生于一个特殊的力学微环境,即在花药发育早期,内部的生殖细胞相较于外层的体细胞具有更快的扩张速率和更柔软的细胞壁,从而在组织内部形成了一个由内向外、由软到硬的刚性梯度。这种生长和硬度的不均,导致快速生长的内部生殖细胞前体向外推挤,使其自身处于受压状态,而外层体细胞则承受张力,形成了“机械冲突”。

图1.拟南芥生殖细胞在特殊的力学微环境中产生
为进一步验证其中力学信号的功能,研究团队通过力学扰动实验来人为改变花药内部的力学微环境。结果表明,这些力学干预显著破坏了组织内的生长梯度和细胞壁刚度异质性,并通过最终影响核心转录因子SPL/NZZ的转录,使得生殖细胞无法正常形成。进一步研究表明,SPL/NZZ是创建花药内部力学环境的关键调控因子。基于这些发现,研究团队提出了一个SPL/NZZ介导的植物生殖细胞诱导的“力学-化学耦合模型”:SPL/NZZ通过软化细胞壁,启动了一个有利于生殖细胞生长的微力学环境;该环境产生的力学信号又反过来稳定并维持SPL/NZZ的表达。这一反馈回路确保了生殖细胞命运的稳健分化。

图2. SPL/NZZ介导的力学-化学反馈回路控制雄性生殖细胞分化
这些研究首次系统揭示了机械力信号在拟南芥花药雄性生殖细胞命运决定中的关键作用,并提出一个由关键转录因子SPL/NZZ介导的力化耦合模型,为理解植物生殖发育提供了全新的视角。
(图文:刘婵,陈文倩;审核:张敏乔)